CIB-RJ

Fluxo da Atenção Básica

A Secretaria Executiva da Comissão Intergestores Bipartite em parceria com a Superintendência de Atenção Básica desenhou os atuais fluxogramas da Política de Atenção Básica no âmbito do Estado do Rio de Janeiro, para acessa-lo clique no link: default Fluxogramas atuais da Atenção Básica.  (2.38 MB)  

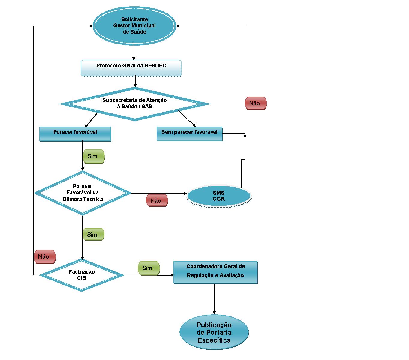
Fluxo do Complexo Regulador

 fluxograma complexo regulador

É uma estratégia de implementação da regulação do acesso à assistência, de maneira articulada e integrada com outras ações da regulação da atenção à saúde, visando regular a oferta e a demanda em saúde, de maneira a adequar a oferta de serviços de saúde à demanda que mais se aproxima das necessidades reais em saúde.

Segundo a Portaria/SAS/MS n.º 356, de 22 de setembro de 2000, "O default Complexo Regulador  Assistencial ligado ao Sistema Único de Saúde compreende a concepção que institui ao poder público o desenvolvimento de sua capacidade sistemática em responder às demandas de saúde em seus diferentes níveis e etapas do processo de assistência, enquanto um instrumento ordenador, orientador e definidor da atenção à saúde, fazendo-o de forma rápida, qualificada e integrada, com base no interesse social e coletivo"

Os complexos reguladores constituem-se, assim, na articulação e integração de dispositivos (como centrais de internação e de urgências, centrais de consultas e exames, serviços de transportes não urgentes de usuários, protocolos assistenciais) com ações de contratação, controle assistencial e avaliação das ações de saúde, bem como com outras funções da gestão, como a programação (PPI) e a regionalização.

default Acesse aqui  a planilha que informa a situação do Estado do Rio de Janeiro referente à implantação/implementação dos complexos reguladores.