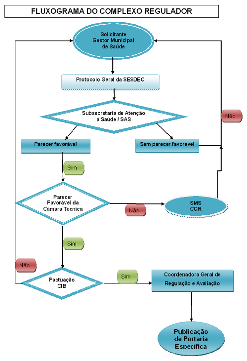
Aprovar o fluxograma para implantação e implementação dos Complexos Reguladores dos Municípios do Estado do Rio de Janeiro, em conformidade com a Portaria n.º 2.907/GM, de 23/11/2009, com a planilha descrita no Anexo desta Deliberação.
SECRETARIA DE ESTADO DE SAÚDE E DEFESA CIVIL
COMISSÃO INTERGESTORES BIPARTITE
ATO PRESIDENTE
DELIBERAÇÃO CIB-RJ Nº 1181 DE 09 DE DEZEMBRO DE 2010.
APROVA O FLUXO QUE MENCIONA.
O Presidente da Comissão Intergestores Bipartite, no uso de suas atribuições e considerando a 12ª Reunião Ordinária da Comissão Intergestores Bipartite realizada em 09 de dezembro de 2010.
DELIBERA:
Art. 1º - Aprovar o fluxograma para implantação e implementação dos Complexos Reguladores dos Municípios do Estado do Rio de Janeiro, em conformidade com a Portaria n.º 2.907/GM, de 23/11/2009, com a planilha descrita no Anexo desta Deliberação.
Art. 2º Esta Deliberação entrará em vigor na data de sua publicação, ficando revogadas as disposições em contrário.
Rio de Janeiro, 09 de dezembro de 2010.
SÉRGIO LUIZ CÔRTES DA SILVEIRA
Presidente
ANEXO
